泰祺教育

EMBA动态

2019年入学上海财经大学EMBA预面试安排 - 第四批

  • 浏览

    113
  • 分享至

  • 点个赞

    0

   上海财经大学EMBA招生采取“预面试”政策。申请人在参加联考之前提前参加面试,我院根据考生在网上所提交的报名信息进行背景评估,并根据背景评估结果,对符合条件的考生进行预面试。

  批次:第四批

  网上报名截止(周日):8月19日

  名单公布(周三):8月29日

  面试时间(周六/周日):9月1/2日

  结果公布:9月12日

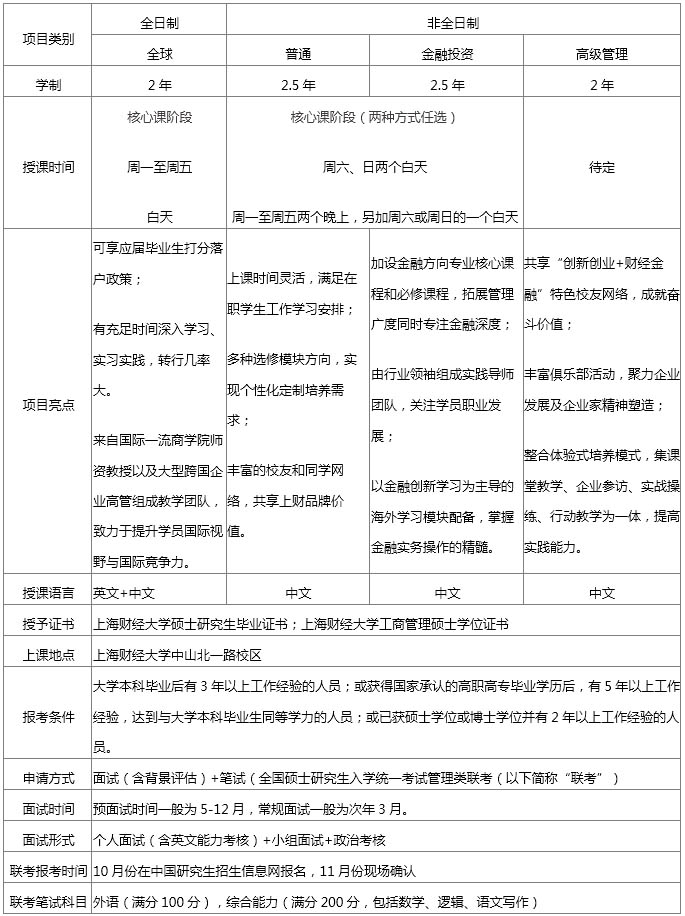
  2019年上海财经大学EMBA项目表:

 

 

  

1人喜欢
在线预约
请认真填写正确的联系信息,泰祺老师会尽快联系您!为您解答相关问题。

预约电话

0571-85384732

在线客服

立刻咨询
说明:您只需填写姓名和电话即可免费预约!也可以通过预约电话免费预约,还可以和我们的课程顾问进行在线实时交流,并在较短时间内给予您活动安排回复。